线报酷
首页赚客吧文章正文

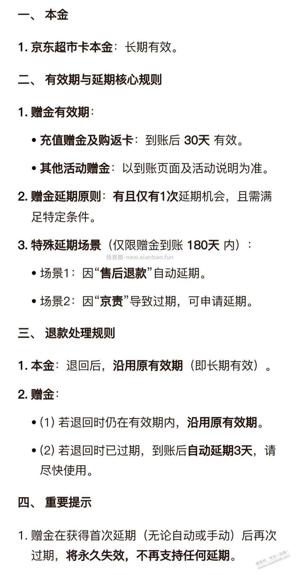
京东超市卡延期规则

yy18084举报

京东超市卡延期规则 - 线报酷


本文由系统自动重新抓取更新于2026-03-29 10:20:52

评论列表
shenstrong2026-3-29 09:08
活动赠金也能延期了?
yy1808楼主2026-3-29 09:09
shenstrong2026-3-29 09:08
活动赠金也能延期了?
活动规则写的是因为京东自身责任过期才给你延期。也就是说你忘记了,可能不给你延。
yy1808楼主2026-3-29 09:24
赠金延期规则:
1、仅限过期后180天内申请,仅可延期1次
2、仅支持两类场景:售后退款自动延期、京东责任导致过期
3、延期时长为3天,延期后再次过期则永久失效。
武曌2026-3-29 09:38
一句话, 赠金自己忘了用不延期

线报酷内部交流互动版块 (已有0条评论)

欢迎您发表评论: